这里给大家一个赚钱新方向,细节需要自己琢磨。若暂时没找到靠谱路子,想找领路,文末有我提供的靠谱项目。
你是不是也常在心里嘀咕,万一哪天失业了可咋办?现在这大环境,工作就像坐过山车,说不稳就不稳。
其实失业也不全是坏事,说不定是个新开始。不管现在工作多稳,给自己找个副业当退路,总归是好的。
今天就唠唠适合咱普通人的 AI 微头条副业。
一、AI 微头条,到底咋回事儿?
这两年 AI 火得一塌糊涂,好多人靠它赚了大钱。咱普通人为啥不能试试?我自己下班后找副业,试了不少,发现 AI 微头条真不错。我做这账号,赚得比上班还多呢!
微头条可能有人不知道,它是今日头条里的发文形式,用简短文字和图片写文章。发出去有人看,就能靠头条创作者激励计划赚钱,0 粉也能开通收益,是不是挺棒?
二、收益咋开通,看这儿!
先下载今日头条,登录后点【我的】,找到【全部】,再点【创作中心】,接着点【创作权益】,最后点【立即加入】,0 粉开通微头条收益就搞定啦。之后发文有阅读量就有收益。
三、普通人上手,这么干!
赛道咋选,心里有数
选赛道就像选跑道,很重要。给大家推荐几个。娱乐吃瓜类,天天有新瓜,容易上手;体育赛事类,赛事多,热点不断。新手先做这俩,一个账号能混发。还有奇闻轶事类,但容易查重,适合老手。
对标账号,咋找看过来
在头条主页推荐找粉丝不超 100、更新勤、数据好的账号。我见过一个号,天天发,流量特别好。
文章改写,靠 AI 来帮忙
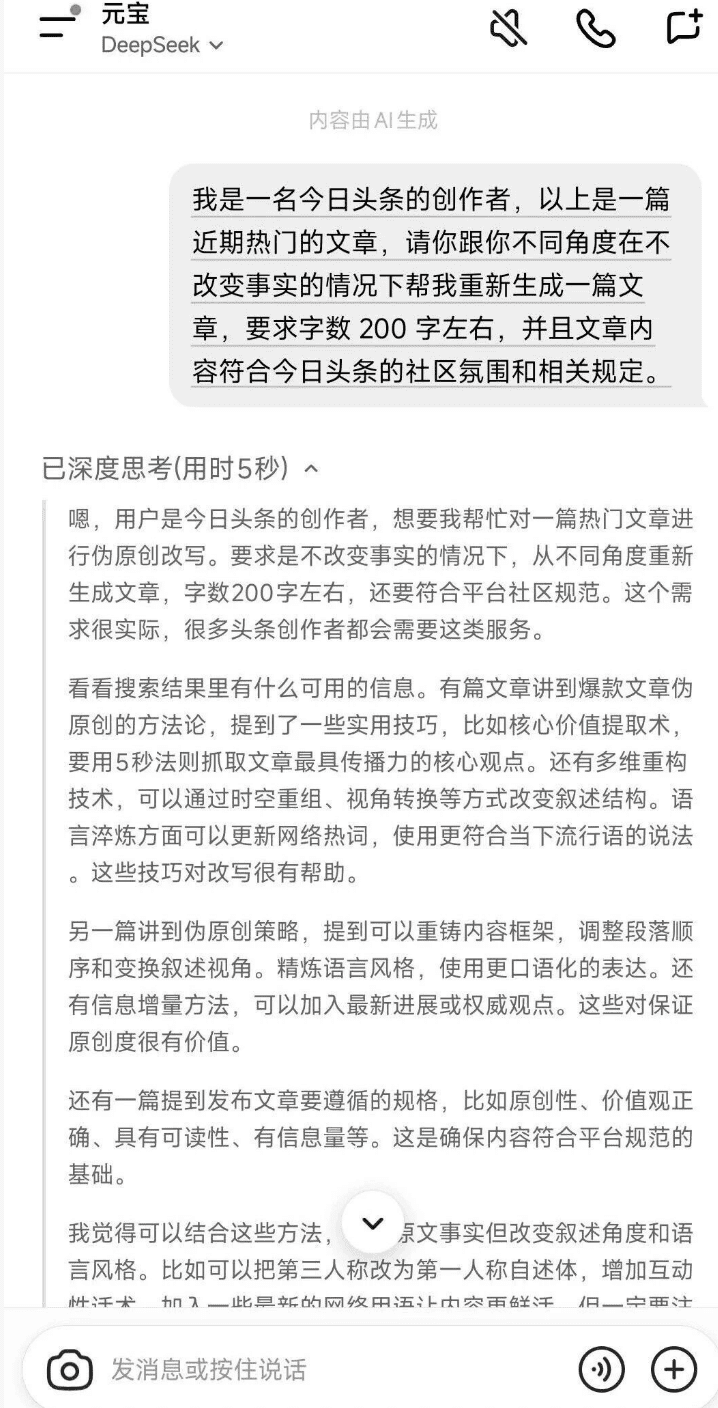
复制对标账号流量高的文章,发给腾讯元宝,让它把字数控制在 200 字左右,经它改写就成原创啦。
作品发布,这些要点记好
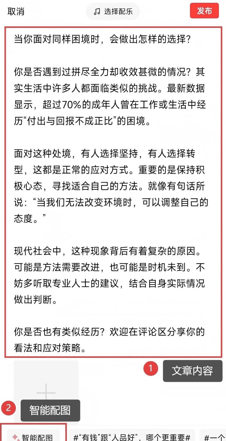
把文章粘贴好,配图可以自己找,也能点左下角智能配图。发布前一定声明首发,能拿额外收益,操作简单,几分钟就能完成,第二天可能就有收益。
四、做 AI 微头条,留意这些坑!
AI 微头条能赚钱,但不是摇钱树,得花时间。声明首发可别忘了,不然没额外收益。奇闻轶事类新手别轻易碰,容易查重。
大家别犹豫,赶紧试试 AI 微头条,说不定能给生活加点料。只要坚持做,总会有收获,还等啥呢?
扫一扫添加微信关注我!









琼ICP备2024040541号-2