最近后台的宝子们问我能不能用AI搞点短视频以外不一样的东西,思来想去这一路走来用AI搞了很多有趣的事,今天就用AI做一套只属于自己的微信表情包。记得以前想要一套专属表情包,真的很难:找画师?周期长、价格贵,沟通修改心好累。自己画?手残党、没时间,画出来的质量一言难尽。找现成的?
烂大街的表情包,根本无法彰显个性。直到我解锁了AI+微信表情开放平台的新玩法。30分钟,12个表情,从生成到提交一气呵成。以下是我的保姆级实操记录,建议收藏,全流程可直接复刻!followme~文章目录:成果展示AI表情包生成表情包图片处理表情包上架提交1、成果展示我的表情包准备了好几个系列,生活的、春节的、上班的、上学的、恋爱的群聊的。 
2、AI表情包生成第一步:摸清规则,不走弯路在动手生成前,必须先搞清楚微信平台的“硬指标”,避免因为规格问题被退稿。这里帮大家总结了对应要求,宝子们可直接参考!微信表情开放平台的【5类核心表情包素材清单】如下: 
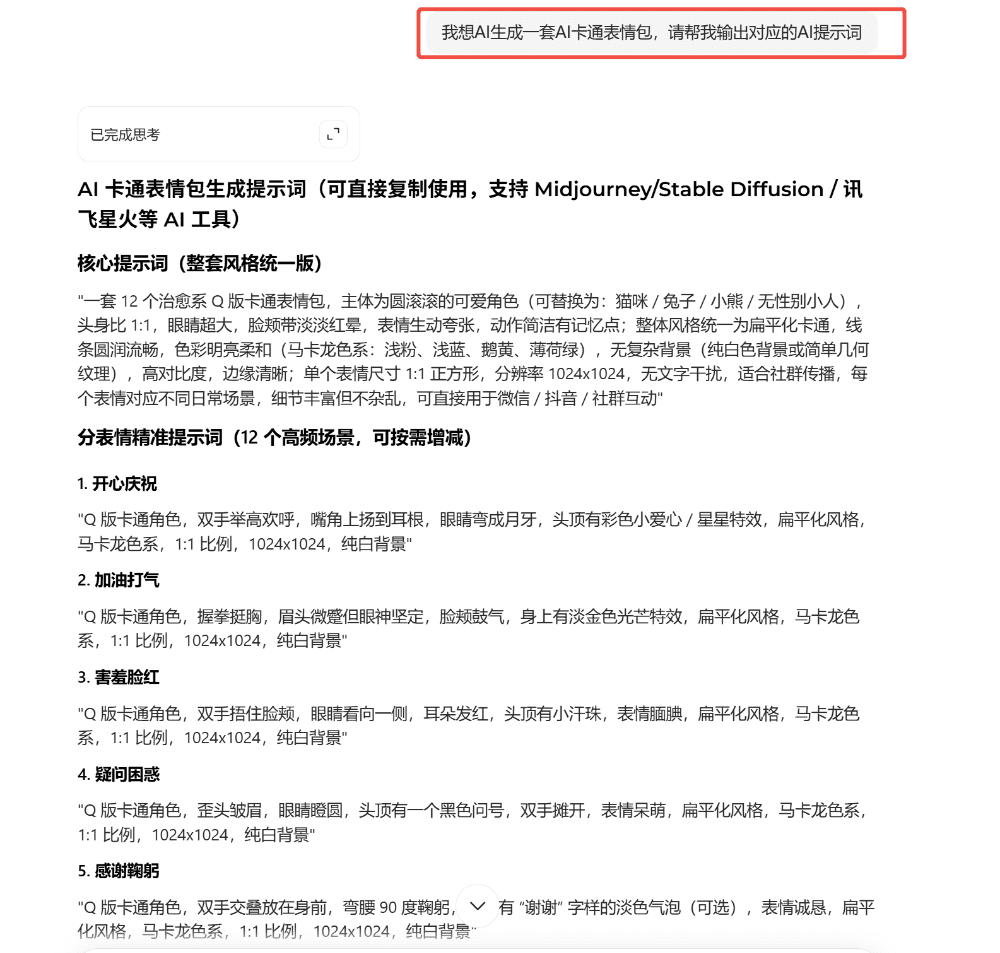
第二步:AI表情包提示词生成老规矩,这里还是用豆包。输入下面的提示词:我想AI生成一套AI卡通表情包,请帮我输出对应的AI提示词 
豆包就会给出一系列的适合不同场景的12套提示词,我们选取自己想用的复用即可。在这里贴出中英文提示词模板(该模板也可自由调整)中文版:基于上传的人物形象,先将其卡通化,再将此角色变形并设计12种表情包。姿势和文字排版要富有创意,变化丰富,设计独特。对话应为简体中文。
英文版:Basedontheuploadedcharacterimage,firstcartoonizeit,thentransformthischaracteranddesign12emojistickers.Posesandtextlayoutshouldbecreative,varied,anduniquelydesigned.DialogueshouldbeinEnglish.第三步:AI表情包生成这是表情包生成最重要的部分。
我这次使用的是NanoBananaPro,它的优势在于对表情夸张感的捕捉极其到位,且能精准维持角色一致性。使用的工具是lovart.ai,它的强大之前文章介绍过,具体可查看文章【强得离谱的Nano Banana Pro到底强在哪里?结合Lovart ai这些功能,零基础小白不会PS也能秒变设计师!附教程】登录网站:
https://www.lovart.ai/上传个人形象和三花猫照片,并在提示词框中输入以下提示词:根据上传的人物形象和三花猫形象角色图片,首先将其卡通化,并在旁边添加一只三花猫。然后,对角色进行变形,并与猫一起设计12个不同的表情包,需涵盖2026年新年的喜庆等场景,女孩和猫咪的互动生动自然,适合各种聊天场景使用,女孩穿旗袍姿势和文字布局应富有创意、丰富多样且独具匠心。对话需使用简体中文。 
备注:NanoBananaPro生成的文字基本都能直接用。如果不满意,调整提示词重跑一次即可,也可以一次生成8张、16张、24张等多种个数的表情包。生成后,用将12个表情分别下载保存。到这,定制专属的表情包基本上就大功告成啦,但想审核通过就还需要参考第一步中核心素材要求进行图片处理,否则提交审核容易被退回!3、表情包图片处理生成完表情包的图片,需要调整成平台要求的格式。第一步:表情包去背景此处推荐使用remove.bg工具。一键上传我们保存好的表情包,等待几秒钟,自动抠图,秒变透明底PNG。 
第二步:改尺寸按表情包核心素材清单,我们需要把12张图调整到240×240px,50×50px此处推荐使用iloveimg.com工具。一键可单张或者批量上传我们保存好的表情包,选择”调整图像的大小”,设置尺寸,比如:宽240像素,高240像素。等待几秒钟,尺寸调整完成,下载保存即可。 
第三步:营销素材设计按表情包核心素材清单,最后就是横幅(750×400px)、赞赏引导图(740×560px)、赞赏致谢图(740×740px)设计结合前面设计的表情包参考设计调整即可。4、表情包上架提交素材准备就绪,就可以提交微信表情开放平台。第一步:注册与微信表情开放平台访问:sticker.weixin.qq.com (微信表情开放平台) 
整体跟着提示完成操作就好。第二步:更新上传表情包点击”创建表情”,进入上传界面。创建表情:填写表情包名称和简介等。 
整个过程从零到提交,四步搞定:了解规格→AI生成表情包→图片处理→上架提交。时间:30分钟,成本:0元。
扫一扫添加微信关注我!





琼ICP备2024040541号-2