宝子们,家人们谁懂啊!今天挖到一个绝绝子的AI动画,真的是越看越上头,不分享给你们我都觉得亏得慌!
主角是一只叫“猪妞”的豚鼠,那造型简直萌到犯规,穿着粉粉的带翅膀的小衣服,头上还戴着个blingbling的小金冠,就跟个小天使公主似的。关键是这剧情,那叫一个脑洞大开,离谱中带着搞笑,搞笑里又透着点倔强,咱们一点点来拆解哈~
示例作品
今天就来给大家拆解:这类作品到底怎么制作。操作特别简单,全程只用即梦和豆包这两款 AI 工具,就算是小白也能轻松上手。
首先:豆包生成作品脚本和分镜
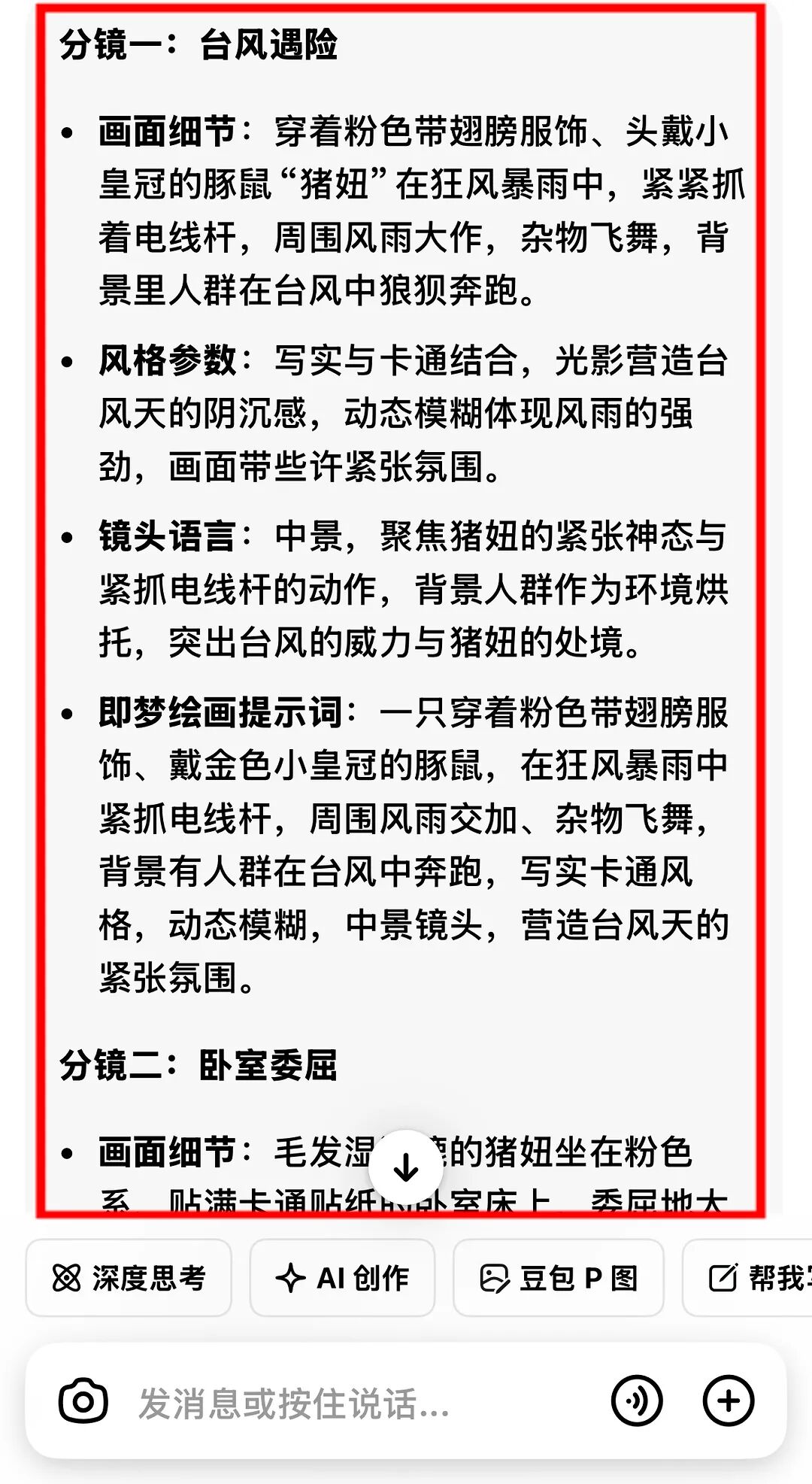
指令词:根据这个作品帮我分成三个镜头
第二步:生成分镜图片绘画提示词
上一步的分镜描述,还不适用于绘画出图。
指令词:请根据即梦语法规则优化详细分镜脚本,包含画面细节、风格参数与镜头语言,生成即梦绘画提示词
一句简洁指令,就能搞定AI作品的镜头提示词,效率和质量都很出彩~
第三步:生成分镜图片
在上一步中,我们会获得了3个即梦绘画提示词,我们到即梦中生成图片。
接下来我们生成所有的分镜图片:
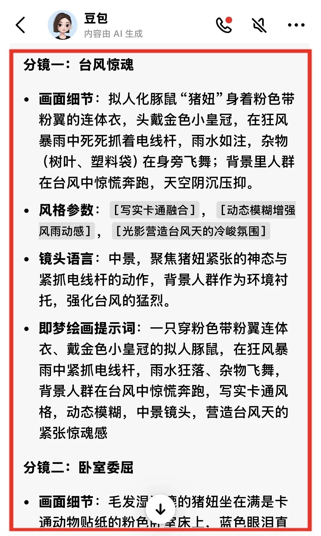
分镜 1:
画面提示词:一只穿粉色带粉翼连体衣、戴金色小皇冠的拟人豚鼠,在狂风暴雨中紧抓电线杆,雨水狂落、杂物飞舞,背景人群在台风中惊慌奔跑,写实卡通风格,动态模糊,中景镜头,营造台风天的紧张惊魂感
分镜2:
画面提示词:毛发湿透的豚鼠“猪妞”戴金色小皇冠、穿粉色服
饰,在贴满卡通动物贴纸的粉色卧室床上大哭,蓝色眼泪直流,穿灰色职业装的女性推门而入心疼抱起它,温馨卡通风格,色彩明亮,近景镜头,细腻刻画委屈与心疼的情绪
分镜3:
画面提示词:穿带星星粉色服饰、戴金色皇冠的豚鼠“猪妞”,背粉色小书包,在暖黄色房间里振臂高呼,随后开门被台风吹走,门外风雨杂物横飞,明亮卡通风格,暖色调,先特写后全景,体现倔强与突发状况的喜剧反差
第四步:使用即梦的图片生成作品功能,把图片转成作品
—点击生成作品
—放入刚刚生成好的图片
—对话框输入提示词(提示词可用每个时间轴里的镜头语言)
—zui后点击发送
—等待作品生成
—下载保存
第五步:剪映成短作品
分镜成品
分镜一:
分镜二:
分镜三:
成品展示
然后只需把生成的作品导入剪映,跟着分镜顺序调整好排版,再补上背景音乐、音效和字幕,一个AI作品就大功告成啦!
扫一扫添加微信关注我!









琼ICP备2024040541号-2