传统背单词多费劲?抱着单词书死记硬背,枯燥不说,词根词缀看不懂,记完没两天就忘。谁能想到,现在有个AI智能体,把词根英语做成了活灵活现的短视频,背单词变得跟刷段子似的。之前见高三生用这法子,6小时单词量涨了不少,级排直接进了200多名。
把词根拆得明明白白,像讲故事似的:“vis”是看,“tele”是远,“telescope”就是“能看远的东西”,望远镜一下就记住了。同学们刷着视频就能把词根印脑子里,还不费劲。
一、工作流
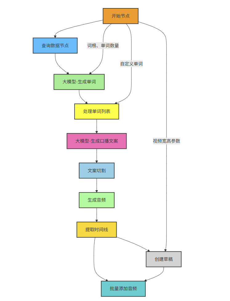
该工作流的核心目的是基于给定的英语词根、单词数量等信息,生成英语单词、口播文案,进而合成带有音频、字幕、图片等元素的视频草稿。
其设计逻辑为:工作从开始节点设定启动信息,包括词根、单词数量、自定义单词等参数。
随后根据是否有自定义单词进行分支判断,若有则直接使用,若无则从数据库查询相关数据并调用大语言模型生成单词。接着再次调用大语言模型生成口播文案,将文案进行切割处理后循环合成音频,同时提取音频时间线。
在音频处理的同时,根据是否有指定背景音乐和背景图进行分支处理,分别完成背景音乐的搜索与处理、背景图的排版与处理。对于字幕部分,多次调用大语言模型生成不同类型的字幕数据,经过代码处理和循环操作,最终生成符合时间线的字幕数据。
最后,将生成的音频、图片、字幕等数据批量添加到创建的视频草稿中,整个工作流在结束节点返回视频草稿的相关结果信息。
二、 工作流拆解1. 开始节点
名称:开始节点功能:工作流的起始节点,用于设定启动工作流需要的信息,包括词根(必填)、单词数量、自定义单词、背景音乐、背景图片等参数。2. 查询数据节点 
名称:查询数据节点功能:从数据库获取已存在的包含输入词根的单词数据,避免生成重复单词,输出符合条件的单词列表。3. 大模型-生成单词节点 
名称:大模型-生成单词节点功能:调用大语言模型,根据输入的词根、单词数量和已存在单词列表,生成符合要求的新单词数组(通过前缀或后缀扩展词根)。4. 代码_处理单词列表节点 
名称:代码_处理单词列表节点功能:处理生成的单词和自定义单词,解析生成的单词JSON数组,或分割自定义单词字符串,输出最终的单词列表。5. 大模型-生成口播文案节点 
名称:大模型-生成口播文案节点功能:调用大语言模型,根据单词列表生成结构清晰、符合固定句式的口播文案,包含开场白、词根引入、单词分解等部分。三、核心工作流节点关系 
步骤
1: 开始节点,关联关系: 设定启动工作流所需参数(词根、单词数量等)后,将参数传递给查询数据节点步骤
2: 查询数据节点,关联关系: 接收开始节点的参数,从数据库获取包含输入词根的单词数据,将已存在单词列表传递给大模型 – 生成单词节点步骤
3: 大模型 – 生成单词节点,关联关系: 接收开始节点的词根、单词数量和查询数据节点的已存在单词列表,生成新单词数组,传递给代码_处理单词列表节点步骤
4: 代码_处理单词列表节点,关联关系: 接收大模型 – 生成单词节点的新单词数组和开始节点的自定义单词,处理后输出最终单词列表,传递给大模型 – 生成口播文案节点步骤
5: 大模型 – 生成口播文案节点,关联关系: 接收代码_处理单词列表节点的最终单词列表,生成口播文案,传递给 text_splitter:文案切割节点步骤
6: text_splitter:文案切割节点,关联关系: 接收大模型 – 生成口播文案节点的口播文案,处理后输出清洗后的文本数组,传递给循环_生成音频节点步骤
7: 循环_生成音频节点,关联关系: 接收 text_splitter:文案切割节点的文本数组,生成音频链接列表,传递给 audio_timelines:提取时间线节点步骤
8: audio_timelines:提取时间线节点,关联关系: 接收循环_生成音频节点的音频链接列表,提取音频时间线数组和总时间线,传递给 create_draft:创建草稿节点和 add_audios:批量添加音频节点步骤
9: create_draft:创建草稿节点,关联关系: 接收开始节点的参数(用于设定视频宽高),在剪映小助手中创建视频草稿,将草稿信息传递给 add_audios:批量添加音频节点步骤
10: add_audios:批量添加音频节点,关联关系: 接收 create_draft:创建草稿节点的草稿信息、audio_timelines:提取时间线节点的音频时间线数组和总时间线,向剪映草稿中批量添加音频四、智能体应用场景
AI智能体在“告别枯燥背单词,AI智能体带你玩转词根英语短视频”这类场景中有以下应用:
场景一:自动生成短视频:AI智能体可根据输入的词根、单词等信息,自动生成包含单词讲解、词根分析等内容的英语短视频,节省英语教育机构手动制作视频的时间和精力。
场景二:词根词缀分析讲解:在短视频中,AI智能体识别单词的词根、词缀和词源,帮助用户理解单词的构成和内在含义,推断更多相关词汇的意义。
场景三:个性化学习内容推荐:依据学习者的英语水平、学习进度和兴趣,AI智能体为其推荐合适的词根英语短视频,制定个性化学习计划。
扫一扫添加微信关注我!



琼ICP备2024040541号-2