上一篇文章我分享了 5分钟拆解「老纪先生」爆款文案,AI漫画文案才是杀手锏!(附提示词),就有很多粉丝问,其中观点要求、参考素材怎么生成的?
这篇文章就来完整分享一下操作流程,手把手带你高效创作。
公众号更新,已经不再是那个让人头疼的难题了。
以前的创作流程是什么样的?
选题抓破头,素材找半天,写完还要改三遍。
一篇文章,耗时3-5小时是常态。
我最近观察到一个特别有意思的现象:
很多做公众号的朋友,开始疯狂研究AI工具。
他们不再纠结“怎么写”,而是在思考“怎么用工具写得更好”。
这背后,其实藏着一个残酷的真相——
那些还在靠“灵感”和“感觉”写作的人,正在被甩开。
为什么这么说?
因为创作这件事,本质上就是一个“信息加工”的过程。
你需要:
找选题
收集素材
提炼观点
组织语言
优化排版
这五个环节,每一个都在消耗你的精力。
而AI的出现,直接把这五个环节的效率提升了100倍。
我给你拆解一个完整的AI创作流程:
第一步:选题从哪来?
情感类?去微博刷热门话题。
职场类?去Boss直聘和脉脉找热点。
也可以从笔尖数据获取实时热搜榜:
https://www.bijiandata.com/dc/Q70e7Dby
也可以从抖音、视频号、小红书等等挖掘素材。
实在懒?直接问豆包或DeepSeek
例如: 帮我生成10个个人成长类爆款选题。
一分钟,10个选题到手。
第二步:素材和观点怎么生成?
这里有个关键——
很多人以为AI只能写文章,其实它更擅长做的是“结构化思考”。
我直接给你看一个提示词框架(通用):
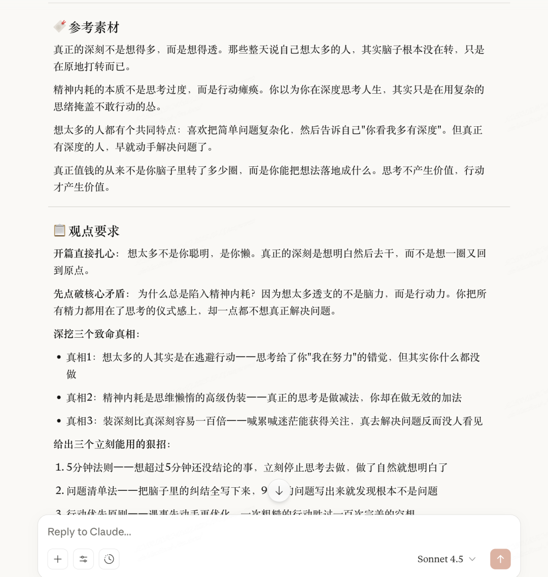
# 爆文创作方案生成器请根据以下选题,生成完整的创作方案:**选题:** [在此处替换你的选题]---## 输出要求### 1. 主题提取选题核心主题(去掉身份标签)### 2. 参考素材(3-4段,每段2-3句)- 抛出反常识观点- 揭示现象本质- 点明核心矛盾- 给出价值锚点### 3. 观点要求**开篇:** 一句话扎心引入**核心矛盾:** 为什么会这样?透支了什么?**三个致命真相:** - 真相1- 真相2- 真相3**三个狠招方法:**1. 方法1——效果2. 方法2——效果 3. 方法3——效果**收尾:** 点题金句### 4. 推荐3个爆款标题(12-18字,含身份标签+认知颠覆)---## 创作规范- 字数:1000-1200字,不超1200字- 风格:大白话聊天风格,口语化幽默- 要求:不举例,直接陈述观点,传递正能量- 禁用:"应该""必须"等说教词汇---**立即生成方案 ↓**
使用方法:
复制上面整段提示词 → 替换第一行的[在此处替换你的选题] → 发送给AI
推荐顺序: (Claude> GPT > Gemini > Deepseek > Doubao)
AI会自动帮你生成:
核心主题
3-4段参考素材
完整的观点要求
3个爆款标题
这个过程,也就1分钟。
当然,这里你也可以和AI反复沟通,表达你的个人想法,植入你的观点。
你可能会问:
“这样生成的内容,不会很机械吗?”
这就是第三步的关键了。
用像笔尖这样的AI写作神器,它可以DIY定制你的风格
把前面生成的主题、素材、观点要求输入进去。
它会按照你设定的风格,生成一篇完整的原创文章。
口语化、有观点、有共鸣。
看起来就像是你自己写的。
并且排版都给你排好了,一键就可以复制到公众号草稿箱。
我知道你在担心什么。
“这样做,会不会失去创作的乐趣?”
“文章会不会没有灵魂?”
但你有没有想过——
当你不再为“写不出来”而焦虑,
当你有更多时间去思考“写什么更有价值”,
当你的产出效率提升10倍,
这才是真正的自由。
我见过太多人,
每天盯着空白文档发呆两小时,
最后憋出一篇自己都不满意的文章。
这不是创作,这是自我消耗。
而那些会用工具的人,
已经在用节省下来的时间,
去研究运营策略,去分析用户需求,去优化转化路径。
他们不是在偷懒,而是在做更高价值的事。
做公众号,其实没那么难。
找到好工具,用对好方法,加上正确的运营姿势。
想不成都难。
关键是——
你得先迈出那一步。
试试用AI帮你生成一篇文章。
也许,你会发现一个完全不同的创作世界。
扫一扫添加微信关注我!










琼ICP备2024040541号-2