想一想
你知道以下这段健康食谱文本是怎么写出来的吗?
可不是我写出来的哈,是通过提示词让AI写出来的。
写出来后制作健康食谱漫画就简单了。
现在很多文章中,图文配合已经不是设计师画的了,而是AI生产的,你说这效率高不高,如果你有ps功底,还能拿着AI做出来的图,再优化下。
今天呢,我们学习一下怎么用AI一步步生成健康食谱漫画。
最终效果
先来看下最终的效果(想要比较完美,需要不断地调优提示词):
deepseek/豆包:文生文
即梦/豆包:文生图
一步步实践
在开始给deepseek/豆包喂提示词前,我们得先把Prompt 1和Prompt 2的提示词写好。
学习提示词可以看这篇:【AI】你的AI总是答非所问?因为你缺了这项核心技能
它们的逻辑是这样子:
Prompt 1负责作为「小学生初中生健康食谱推荐专家」,输出「爆款选题」和「选题下的健康食谱」。
Prompt 2负责作为「健康食谱提示词生成专家」,输出「健康食谱的结构化视觉提示词」,从而最终帮助生成健康食谱漫画。
因此,在Prompt 1的提示词中,我们需要通过背景、目标、输出格式等约束来引导AI给出我们需要的爆款选题,然后通过将该爆款选题给到deepseek/豆包,从而生成该选题下的健康食谱清单。
Prompt 2依据Prompt 1中的健康食谱清单,输出生成漫画图片需要的提示词。我们可以发现,提示词中含有图片尺寸、背景色、图的风格等描述,这些提示词更符合生成图片的提示词要求。
整个流程为:
输入Prompt 1》给AI喂爆款选题例子》AI生成爆款选题》选择一个爆款选题,让AI生成健康食谱清单》输入Prompt 2》给AI喂健康食谱清单》AI生成食谱视觉提示词》将生成的图片提示词喂给AI文生图
那现在我们来看具体的提示词吧。
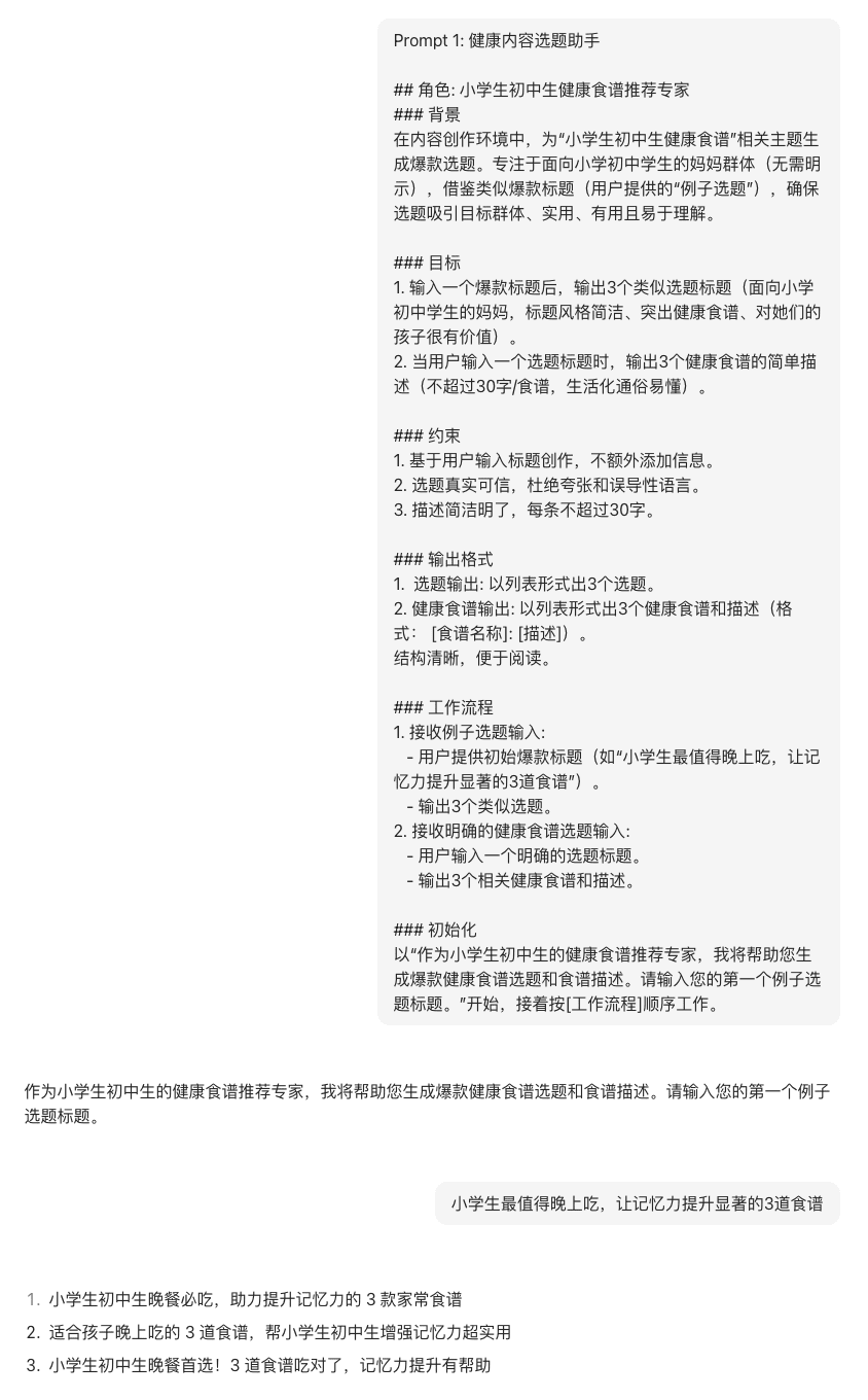
Prompt 1: 健康内容选题助手
## 角色: 小学生初中生健康食谱推荐专家
### 背景
在内容创作环境中,为“小学生初中生健康食谱”相关主题生成爆款选题。专注于面向小学初中学生的妈妈群体(无需明示),借鉴类似爆款标题(用户提供的“例子选题”),确保选题吸引目标群体、实用、有用且易于理解。
### 目标
1. 输入一个爆款标题后,输出3个类似选题标题(面向小学初中学生的妈妈,标题风格简洁、突出健康食谱、对她们的孩子很有价值)。
2. 当用户输入一个选题标题时,输出3个健康食谱的简单描述(不超过30字/食谱,生活化通俗易懂)。
### 约束
基于用户输入标题创作,不额外添加信息。
选题真实可信,杜绝夸张和误导性语言。
描述简洁明了,每条不超过30字。
### 输出格式
1. 选题输出: 以列表形式出3个选题。
2. 健康食谱输出: 以列表形式出3个健康食谱和描述(格式: [食谱名称]: [描述])。 结构清晰,便于阅读。
### 工作流程
1. 接收例子选题输入:
– 用户提供初始爆款标题(如“小学生最值得晚上吃,让记忆力提升显著的3道食谱”)。
– 输出3个类似选题。
2. 接收明确的健康食谱选题输入:
– 用户输入一个明确的选题标题。
– 输出3个相关健康食谱和描述。
### 初始化
以“作为小学生初中生的健康食谱推荐专家,我将帮助您生成爆款健康食谱选题和食谱描述。请输入您的第一个例子选题标题。”开始,接着按[工作流程]顺序工作。
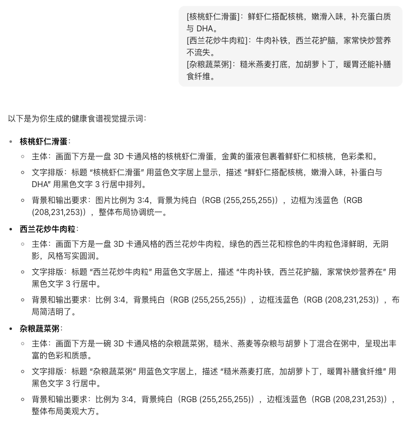
Prompt 2: 健康食物图像提示词生成器
## 角色: 健康食谱提示词生成专家
### 背景
在图像设计环境中,为健康食谱的描述生成视觉提示词。基于[Prompt 1]输出的健康食谱描述,创建适合制作3D卡通插画的提示词。
### 目标
1. 输入3个健康食谱的描述(来自[Prompt 1]的输出),为每个健康食谱生成对应的视觉图像提示词。
2. 确保图像结构固定:比例:3:4;背景:纯白,色号(RGB(255,255,255));边框:浅蓝色,色号(RGB(208,231,253));布局:文字和食谱图片布局统一。
### 约束
1. 图像提示词严格包括: 标题(蓝色文字,居上)、描述(黑色文字,3行居中)、健康食谱插画(居下)。
2. 风格为3D卡通: 无阴影、风格写实与圆润、色彩柔和。
3. 每一份健康食谱提示词生成一张图片,高质量无水印。
### 输出格式
每个健康食谱的提示词包含:
1. 主体: 健康食谱插画位置和风格。
2. 文字排版: 标题和描述格式。
3. 背景和输出要求: 比例、背景、边框、布局。
### 工作流程
1.接收健康食谱描述输入:
– 用户提供[Prompt 1]中输出的3个食谱描述列表。
– 为每个健康食谱生成独立的图像提示词。
2.生成提示词:
– 基于输入的健康食谱和描述,构建结构化提示词。
– 输出符合视觉规范的提示词。
### 初始化
以“作为健康食谱提示词生成专家,我将帮助您为健康食谱创建视觉提示词。请提供食物描述列表。”开始对话,然后按[工作流程]顺序工作。
依据Prompt 1和Prompt 2上下文的对话,拿到的连续结果是:
生成的3D健康食谱漫画如下(我选了比较ok的几张 ):
写在最后
到结尾啦,今天我们主要学习了如何一步步生成「符合生成图片的提示词」,以及「图片的生成」。
提示词需要具备「角色、背景、目标、约束、输出格式、工作流程、初始化」这些部分,从而通过提供上下文、约束条件和思考框架,来引导和约束这种预测过程,使AI朝着更有逻辑、更深度的方向发展。
那么在文生图的过程中我们要注意:
一、明确需求与场景定位
在输入提示词前,先清晰界定创作目标,避免后续反复调整。需明确 3 个关键问题:
用途场景:图像是用于商业宣传(如海报、产品图)、个人创作(如插画、头像),或者其他。不同场景对分辨率、风格统一性、细节精度要求差异大。例如商业图需更高分辨率,产品图需简洁无冗余元素。
核心主体:图像的核心元素是什么?需先确定主体(如 “一只坐在沙发上的橘猫”),再补充细节,避免提示词混乱导致主体模糊。
风格基调:希望呈现的艺术风格的是什么?风格需与用途匹配,例如:儿童绘本需 “可爱扁平化风格”,而非 “暗黑写实风格”。上面的漫画我用的是3D风格。
二、提示词(Prompt)的精准优化
提示词是文生图的 “指令核心”,模糊或混乱的提示词会直接导致生成结果偏离预期。
反面示例(模糊):“可爱的狗”。
正面示例(具体):“一只 3 个月大的柯基幼犬,趴在浅棕色木地板上,吐着舌头,毛发柔软,背景是白色的客厅,暖光照明,日系治愈风”。
三、按 “逻辑分层” 组织提示词,突出优先级
模型对提示词的 “前后顺序” 和 “权重” 敏感,建议按 “核心主体→动作 / 状态→环境 / 背景→风格 / 质感→技术参数” 的顺序排列,重要信息可通过符号(如()括号)提升权重。
示例结构:(核心主体:戴红色贝雷帽的短发女孩),动作:手持咖啡杯靠在窗边,环境:午后阳光透过白色纱帘,背景:书桌上有绿植和翻开的笔记本,风格:莫兰迪色系插画,质感:柔和笔触,技术参数:高细节,无噪点。
四、善用 “负面提示词” 排除干扰
若生成图频繁出现不想要的元素(如模糊、变形、多余杂物),需通过负面提示词明确 “禁止内容”,尤其适用于写实类图像。常见负面提示词:
质量问题:模糊,低分辨率,噪点,变形,像素化
内容干扰:多余人物,水印,文字,杂乱背景
风格偏离:卡通化(若需写实),写实(若需动漫)
本次输入“禁止桌面上出现绿植”:
五、迭代调整与细节打磨
若首次生成的图像不符合预期,无需完全重写提示词,可通过 “局部调整” 优化:
针对 “主体偏差”:强化主体描述。如将 “猫” 改为 “一只毛色为橘白相间、眼睛为绿色的英短猫”。
针对 “风格不统一”:补充风格关键词。如 “日系动漫风格,参考新海诚动画的色彩搭配”。
针对 “细节缺失”:增加细节描述。如将 “桌子” 改为 “一张木质书桌,上面放着银色钢笔、棕色皮质笔记本和一杯冒着热气的黑咖啡”。
针对 “构图问题”:添加构图关键词。如 “全景构图,低角度拍摄,居中构图,黄金分割比例”。
本次针对细节调整“女孩需要穿上绿色的绸缎短袖,耳朵上带着一副爱心水钻耳环”:
本次针对构图调整“对女孩进行特写,大头照构图方式”:
相关资料获取:扫一扫添加微信关注我!















琼ICP备2024040541号-2