今天给大家带来一个头条抄书的项目全套玩法。
说起今日头条大家肯定不陌生,作为字节跳动旗下重要的信息分发平台,拥有庞大的用户群体和多样的内容生态。
与一些竞争激烈、规则繁杂的平台不同,头条的算法推荐机制相对公平,它更注重内容本身的价值,无论是新手还是老手,只要内容优质,就有机会获得大量曝光。
而且头条涵盖的受众群体广泛,各个年龄段、各种兴趣爱好的用户都有,这就为抄书这种内容形式提供了广阔的受众基础。
对于想做副业获得额外收入的人来说,这个项目比较简单,没什么难度,可以长期操作,而且这个项目很暴利,佣金很高。正式分享之前,先来看一下我的收益情况,如下图。 
从上面可以看出,都是注册不久的新号。
第一个账号注册6天,昨天收入129.58,总收益182.17。
第二个账号注册才3天,昨天收入174.16,总收益203.22。
第三个账号注册13天,昨天收入74.29,总收益114.18。
废话不多说,接下来我直接给大家上干货,只要你能认真阅读,看完之后按照我的方法操作,我相信你也可以做到。
一、项目原理抄书赚钱的核心逻辑很简单:把书里的内容二次加工,搬到各大平台赚流量钱。但我的方法和其他人不同——不用拆书稿、不用拍视频,甚至不用自己写文案。你不需要花两小时摘抄,更不用纠结剪辑技巧,只要会复制粘贴,剩下的交给AI。 
这个方法对新手特别友好,只要摘抄得好,就能有收入。这足以证明:普通人在自媒体领域同样大有可为!
二、主流变现模式
这个项目的收益分为两种:
一种是曝光产生的播放量收益;
另外一种就是邀请用户来平台,获得推广佣金和管道收益。
收益开通方法也很简单:
①开通播放量收益
打开头条,点击【我的】 ,在我的功能选择【更多】并进入,接着找到【创作中心】,点击【创作权益】,点击加入即可。
②开通推广授权
在微信搜索【右豹】小程序,来到主页往下拉,接着随便点击一个想要推广的平台,点击进入之后点【立即做任务】,按照提示填写相关信息即可推广。
审核通过之后,后续只要发视频,你回到右豹来回填链接,有播放量就会有收益了。
三、视频制作
我这里以古诗词视频为例:
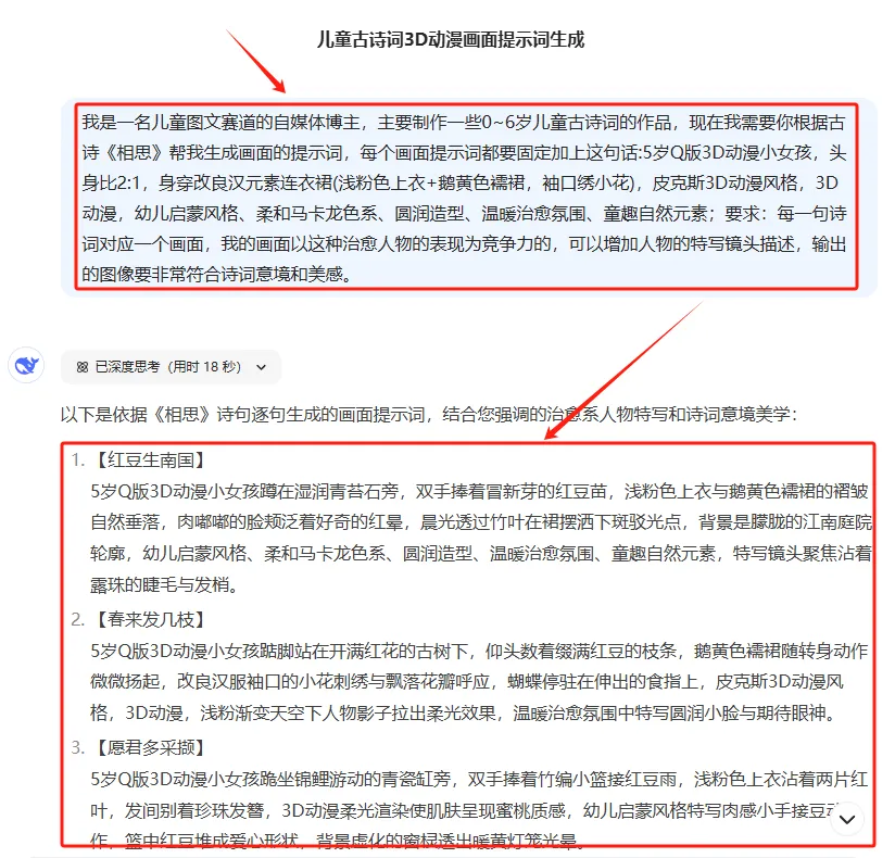
1、用DeepSeek生成古诗词分镜和动态描述
打开DeepSeek输入提示词:

这样我们就得到了非常详细的分镜画面提示词,接下来我们让DeepSeek为我们生成画面的动态描述词。

2、用即梦生成视频
打开即梦选择“图片生成”。

输入Deepseek生成的画面描述词,选择模型“图片2.0”,精细度拉到“10”,选择生图比例“9:16”,点击下方立即生成;

接下来,我们选择一张满意的图片,点击生成视频;

输入Deepseek生成的动态描述词,选择模型“视频S2.0”,点击下方生成视频;

稍等个1分钟,就可以得到视频咯;后面的视频,依次按照这个步骤生成就可以了。
3、视频配音
视频中的音频并不是配音的,我们可以在常用的音乐软件中找到原版的音频的,感兴趣的小伙伴可以去寻找一下。

4、剪映剪辑作品
把我们生成的视频素材,和背景音乐导入到剪映中,按照节奏给视频变速,添加转场、文字就可以咯!

四、项目总结
这个项目看似简单,实则需要掌握一定的技巧和方法,同时还需要具备耐心和毅力。
1、熟悉平台规则在开始发布之前,务必仔细阅读平台的相关规定,了解平台的推荐算法、内容审核标准等,避免因违规操作而导致账号被封禁或限流。
2、找对标为什么要找对标账号?我们短视频行业,有三句话:“同行是最好的老师,火过的还会再火,模仿是最好的学习。”所以,前期实在不知道如何下⼿,就⼀⽐⼀模仿,你只有从不断的模仿之中才能快速找到做号的感觉。这里要注意,要正确的模仿,比如说你的认知和能力还在小学生阶段,就直接去模仿大学生的内容和方式,是会很痛苦的。
3、坚持不懈做自媒体不是一蹴而就的项目,需要持续投入时间和精力。很多人在做了一段时间后,没有看到明显的收益就选择放弃,这是非常可惜的。实际上,随着经验的积累和粉丝的增长,收益会逐渐提升。只要坚持不懈地努力,不断优化自己的运营方法,就一定能够取得理想的收益。
相关资料获取:扫一扫添加微信关注我!



琼ICP备2024040541号-2